Choose Your Own Adventure with ChatGPT

“ChatGPT amplifies human potential, turning thoughts into creation. It reminds us that imagination, when paired with technology, can shape the future.” ChatGPT on the creative potential of ChatGPT.
Introduction
This article will guide you through the process of building a Choose Your Own Adventure game using OpenAI generative AI models and Python Shiny. We’ll walk through the entire journey, from concept to deployment, with a focus on the iterative development process and the use of ChatGPT for generating storylines.
Choose Your Own Adventure is a classic storytelling format where the reader is presented with a series of choices that guide the story in different directions. The game is interactive, allowing the reader to make decisions that affect the outcome of the story. They were popular in the 1980s and early 1990s, widely available as graphic novels and comics with a fantasy or adventure theme.
The aim of this project is to produce an interactive application that will use AI to generate the branching outcomes depending on the choices made by the user. We will provide the user with an introduction to the theme and we will provide the model with the rules for the game. Each game will play out differently depending on the creative interplay between the user and the model.
The application concept was heavily influenced by the YouTube video by Tech with Tim called Python AI Choose Your Own Adventure Game - Tutorial. This tutorial uses a more complicated stack behind the scenes and resulted in a game that solved itself - essentially the model would also generate ‘imagined’ user responses through to completion. The tutorial was published only 11 months ago at the time of writing, though the code would not run without significant adaptation, due to a raft of breaking changes within langchain.
I was inspired by the playful use of generative AI but could see that a few things could be done to improve the reproducibility of the code. Also, by simplifying the stack required to generate the game responses, it is hoped that the risk of deprecation and breaking changes will be reduced, increasing the longevity of the code. Finally, an application would be needed in order to allow the human player and model to take turns in playing the game. I have opted to use shiny for Python in order to achieve this, though the same functionality could be achieved with many other dashboarding solutions.
Intended Audience
Python programmers who are curious about building AI-enabled applications. Some familiarity with shiny may be assumed. For an overview and intro to building shiny apps with Python, check out my other blogs:
What You’ll Need
requirements.txt
openai==1.30.4
shiny==1.1.0
shinyswatch==0.7.0The final application is presented below, hosted with shinyapps.io. Please note, this is not configured for high traffic. Let me know if the app fails to launch for you by leaving a comment at the end of the blog. You will need an OpenAI API key in order to prompt the model. The app has a link to the sign up page if you would like to give it a try.
If you would prefer to read the source code for the application before proceeding with the article, then please click on the GitHub icon at the top-right of the application. If you would rather interact with the application in a full-sized window, then visit Jungle Quest app on shinyapps.io. This app is set up to query the gpt-3.5-turbo model, but as you proceed through the tutorial, feel free to experiment with other available models (they can behave quite differently).
Setting up the Development Environment
I’d recommend using VSCode with the shiny extension to help run and debug the app. It has a handy utility for launching your app within the VSCode interface or expanding it to full screen in your default browser. This is priceless when testing your User Interface’s (UI) appearance on different browsers.
You’ll need to create and activate a virtual environment of your choice, I have used python 3.12 in the examples without any issues. install the dependencies listed in the requirements.txt file, and finally ensure that VSCode is configured to use the virtual environment.
Iterative Development
Take care with your OpenAI APi credentials. I demonstrate hard-coding these credentials within python scripts for simplicity. I’d advise storing them in a git-ignored secrets file or using the python-dotenv package to keep them safe. Take care not to accidentally commit these credentials and expose them on GitHub. Leakage of OpenAI credentials is the fastest-growing type of secret leak, according to Git Guardian’s State of Secret Sprawl 2024.
Finally, please note that usage of the openai service is associated with your account via your API key. Please conform to the service’s usage policy.
Click on the numbered points within the code blocks, to reveal tooltips with additional explanations.
In this early prototype, we will focus on using the openai python client to send a basic prompt to the gpt-3.5-turbo model.
app.py
"""Iteration 1: How to query the OpenAI API."""
import openai
API_KEY = "<INSERT_YOUR_KEY_HERE>"
def query_openai(prompt: str, api_key: str) -> str:
"""Query the chat completions endpoint.
Parameters
----------
prompt: str
The prompt to query the chat completions endpoint with.
api_key: str
The API key to use to query the chat completions endpoint.
Returns
-------
str
The response from the chat completions endpoint.
"""
client = openai.OpenAI(api_key=api_key)
# need to handle cases where queries go wrong.
try:
response = client.chat.completions.create(
model="gpt-3.5-turbo",
messages=[
{"role": "user", "content": prompt}
]
)
return response.choices[0].message.content
# in cases where the API key is invalid.
except openai.AuthenticationError as e:
raise ValueError(f"Is your API key valid?:\n {e}")
model_response = query_openai(
prompt="What is the capital of the moon?", api_key=API_KEY
)- 1
- Insert your API key into the API_KEY variable. Note - it’s not advisable to include your secret credentials in your python scripts like this, but for simplicity’s sake, I’m showing that here. Take care not to accidentally commit these credentials and expose them on GitHub.
- 2
- Creates a new OpenAI client with the api_key. This client can be reused to send queries to the different service endpoints.
- 3
- This will only pass if the key provided is valid.
- 4
- Note the format of the messages - a list of dictionaries. The value for role can be “user”, “system” or “assistant”.
The model responds with:
The moon does not have a capital as it is not a sovereign nation or political entity.
Let’s summarise the process with a diagram:
So far we have a basic query_openai() function that we can feed in a prompt and our api key. We then receive a response back from the openai model with the expected content.
Although this is an extremely simple process, it’s great to start off with the fundamentals. Understanding the structure of what’s being sent and received is useful when we begin embedding this logic into our shiny app.
In this iteration, we are going to introduce a system message to help guide the behaviour of the model - we want the model to act as the guide on an adventure. We’ll also need it to follow a few rules such as how to indicate the game is over.
app.py
"""Iteration 2: Add system & welcome prompts."""
import openai
API_KEY = "<INSERT_YOUR_KEY_HERE>"
_SYSTEM_MSG = """
You are the guide of a 'choose your own adventure'- style game: a mystical
journey through the Amazon Rainforest. Your job is to create compelling
outcomes that correspond with the player's choices. You must navigate the
player through challenges, providing choices, and consequences, dynamically
adapting the tale based on the player's inputs. Your goal is to create a
branching narrative experience where each of the player's choices leads to
a new path, ultimately determining their fate. The player's goal is to find
the lost crown of Quetzalcoatl.
Here are some rules to follow:
1. Always wait for the player to respond with their input before providing
any choices. Never provide the player's input yourself. This is most
important.
2. Ask the player to provide a name, gender and race.
3. Ask the player to choose from a selection of weapons that will be used
later in the game.
4. Have a few paths that lead to success.
5. Have some paths that lead to death.
6. Whether or not the game results in success or death, the response must
include the text "The End...", I will search for this text to end the game.
"""
WELCOME_MSG = """
Welcome to the Amazon Rainforest, adventurer! Your mission is to find the
lost Crown of Quetzalcoatl.
However, many challenges stand in your way. Are you brave enough, strong
enough and clever enough to overcome the perils of the jungle and secure
the crown?
Before we begin our journey, choose your name, gender and race. Choose a
weapon to bring with you. Choose wisely, as the way ahead is filled with
many dangers.
"""
def query_openai(
prompt: str,
api_key: str,
sys_prompt:str = _SYSTEM_MSG,
start_prompt:str = WELCOME_MSG,
) -> str:
"""Query the chat completions endpoint.
Parameters
----------
prompt: str
The prompt to query the chat completions endpoint with.
api_key: str
The API key to use to query the chat completions endpoint.
sys_prompt: str
The system prompt to help guide the model behaviour. By default,
the system prompt is set to _SYSTEM_MSG.
start_prompt: str
The start prompt which will be presented to the user as the app
begins. By default, the start prompt is set to WELCOME_MSG.
Returns
-------
str
The response from the chat completions endpoint.
"""
client = openai.OpenAI(api_key=api_key)
# need to handle cases where queries go wrong.
try:
response = client.chat.completions.create(
model="gpt-3.5-turbo",
messages=[
{"role": "system", "content": sys_prompt},
{"role": "assistant", "content": start_prompt},
{"role": "user", "content": prompt},
]
)
return response.choices[0].message.content
# in cases where the API key is invalid.
except openai.AuthenticationError as e:
raise ValueError(f"Is your API key valid?:\n {e}")
model_response = query_openai(
prompt="What is the capital of the moon?",
api_key=API_KEY
)- 1
- Certain models can get a bit overzealous and start providing imagined user input, ultimately playing the game through to completion on their own. As games go, that’s not particularly fun, so let’s try to safeguard against that behaviour with these explicit instructions.
- 2
- The gpt-3.5-turbo model seems to be pretty reliable at ending the game with the required pattern “The end…”. We’ll later search for this pattern to exit the app and return a message indicating game over. Interestingly, I found gpt-4 models to be fairly unreliable in following this instruction. All of the models can be configured to stream their responses too, in which case they rarely gave the specified game over pattern. I’d be interested in others’ opinions as to why this may be the case. Please feel free to leave a comment at the end of the article if you have an opinion.
- 3
- This welcome message will be used to introduce the game context for our users when the app launches. We will append this into the message stream and simulate the LLM greeting our user. We will also include this message when querying the model, where it will serve as what’s known as a one-shot prompt to help guide the model’s behaviour. A one-shot prompt is an example of how you’d like the model to behave.
- 4
- We update the messages stream with our hard-coded prompts. This helps to guide both the model and the user, setting context and modelling the desired behaviour.
Thanks to the guidance in the hard-coded prompts, our model now behaves a bit differently:
I’m afraid the Moon doesn’t have a capital city like countries on Earth do! Let’s focus on our adventure in the Amazon Rainforest. To begin, please choose your name, gender, and race. Additionally, select a weapon to arm yourself with on this mystical journey. The fate of finding the lost Crown of Quetzalcoatl awaits your choices!
Notice that the model still answers the question, but guides the user back to the purpose of the app. In a later iteration, we will see how to introduce moderations as a safeguard against the user passing inappropriate content.
Finally, updating our process diagram to include the additional prompts, I have emphasised the changes implemented within this iteration. As we proceed, the diagram’s complexity will increase and therefore I’ll try to emphasise the changes implemented over the previous iteration only:
This time, we’ll put together the basic UI for the app. The UI needs a text field to pass the user’s API key and the chat component. Let’s update the app script to include the shiny UI.
app.py
"""Iteration 3: A basic user interface with no server logic."""
import openai
from shiny import App, ui
_SYSTEM_MSG = """
You are the guide of a 'choose your own adventure'- style game: a mystical
journey through the Amazon Rainforest. Your job is to create compelling
outcomes that correspond with the player's choices. You must navigate the
player through challenges, providing choices, and consequences, dynamically
adapting the tale based on the player's inputs. Your goal is to create a
branching narrative experience where each of the player's choices leads to
a new path, ultimately determining their fate. The player's goal is to find
the lost crown of Quetzalcoatl.
Here are some rules to follow:
1. Always wait for the player to respond with their input before providing
any choices. Never provide the player's input yourself. This is most
important.
2. Ask the player to provide a name, gender and race.
3. Ask the player to choose from a selection of weapons that will be used
later in the game.
4. Have a few paths that lead to success.
5. Have some paths that lead to death.
6. Whether or not the game results in success or death, the response must
include the text "The End...", I will search for this text to end the game.
"""
WELCOME_MSG = """
Welcome to the Amazon Rainforest, adventurer! Your mission is to find the
lost Crown of Quetzalcoatl.
However, many challenges stand in your way. Are you brave enough, strong
enough and clever enough to overcome the perils of the jungle and secure
the crown?
Before we begin our journey, choose your name, gender and race. Choose a
weapon to bring with you. Choose wisely, as the way ahead is filled with
many dangers.
"""
def query_openai(
prompt: str,
api_key: str,
sys_prompt:str = _SYSTEM_MSG,
start_prompt:str = WELCOME_MSG,
) -> str:
"""Query the chat completions endpoint.
Parameters
----------
prompt: str
The prompt to query the chat completions endpoint with.
api_key: str
The API key to use to query the chat completions endpoint.
sys_prompt: str
The system prompt to help guide the model behaviour. By default,
the system prompt is set to _SYSTEM_MSG.
start_prompt: str
The start prompt which will be presented to the user as the app
begins. By default, the start prompt is set to WELCOME_MSG.
Returns
-------
str
The response from the chat completions endpoint.
"""
client = openai.OpenAI(api_key=api_key)
# need to handle cases where queries go wrong.
try:
response = client.chat.completions.create(
model="gpt-3.5-turbo",
messages=[
{"role": "system", "content": sys_prompt},
{"role": "assistant", "content": start_prompt},
{"role": "user", "content": prompt},
]
)
return response.choices[0].message.content
# in cases where the API key is invalid.
except openai.AuthenticationError as e:
raise ValueError(f"Is your API key valid?:\n {e}")
# Shiny User Interface ----------------------------------------------------
app_ui = ui.page_fillable(
ui.panel_title("Choose Your Own Adventure: Jungle Quest!"),
ui.accordion(
ui.accordion_panel("Step 1: Your OpenAI API Key",
ui.input_text(id="key_input", label="Enter your openai api key"),
), id="acc", multiple=False),
ui.chat_ui(id="chat"),
fillable_mobile=True,
)
app = App(app_ui, server=None)- 1
-
ui.page_fillable()Works well with a chat component, increasing the height of your app to accommodate a growing chat log. - 2
-
The
ui.accordion()component will present a collapsible panel. This will be useful for the key input panel - we can minimise the key input once finished with it and focus on the chat. - 3
-
In
shinyUI elements, the first argument is usually theid. If you know CSS and HTML, then it’s the sameidyou’d target for styling an element. It’s really important inshinyas the server logic we’ll write later will communicate data to the UI via theseidvalues. Make sure theidvalues are unique and do not include hyphens - use underscores instead. - 4
-
In this final step, we need to combine our UI with server logic to make things work. As we haven’t written any server logic yet, we can just pass
None. This means our UI won’t do anything in its current state.
Feel free to play around with the code and re-run the app using the play icon in the top-right corner of app.py. This interface uses the shinylive service which is useful for sharing simple shiny apps without any need for python installations.
The process diagram for our app so far looks like this:
Our logic for talking to the OpenAI model has not yet been coupled with our UI. We’ll fold that logic into our shiny server in the next iteration.
In this part, we’ll take the logic from the query_openai() function defined in iteration 1 and use it to build our shiny server. The shiny server is typically referenced as the “backend” to our app.
app.py
"""Iteration 4: Server logic allows us to create a chat log."""
import openai
from shiny import App, ui
_SYSTEM_MSG = """
You are the guide of a 'choose your own adventure'- style game: a mystical
journey through the Amazon Rainforest. Your job is to create compelling
outcomes that correspond with the player's choices. You must navigate the
player through challenges, providing choices, and consequences, dynamically
adapting the tale based on the player's inputs. Your goal is to create a
branching narrative experience where each of the player's choices leads to
a new path, ultimately determining their fate. The player's goal is to find
the lost crown of Quetzalcoatl.
Here are some rules to follow:
1. Always wait for the player to respond with their input before providing
any choices. Never provide the player's input yourself. This is most
important.
2. Ask the player to provide a name, gender and race.
3. Ask the player to choose from a selection of weapons that will be used
later in the game.
4. Have a few paths that lead to success.
5. Have some paths that lead to death.
6. Whether or not the game results in success or death, the response must
include the text "The End...", I will search for this text to end the game.
"""
WELCOME_MSG = """
Welcome to the Amazon Rainforest, adventurer! Your mission is to find the
lost Crown of Quetzalcoatl.
However, many challenges stand in your way. Are you brave enough, strong
enough and clever enough to overcome the perils of the jungle and secure
the crown?
Before we begin our journey, choose your name, gender and race. Choose a
weapon to bring with you. Choose wisely, as the way ahead is filled with
many dangers.
"""
# compose a message stream
_SYS = {"role": "system", "content": _SYSTEM_MSG}
_WELCOME = {"role": "assistant", "content": WELCOME_MSG}
stream = [_SYS, _WELCOME]
# Shiny User Interface ----------------------------------------------------
app_ui = ui.page_fillable(
ui.panel_title("Choose Your Own Adventure: Jungle Quest!"),
ui.accordion(
ui.accordion_panel("Step 1: Your OpenAI API Key",
ui.input_text(id="key_input", label="Enter your openai api key"),
), id="acc", multiple=False),
ui.chat_ui(id="chat"),
fillable_mobile=True,
)
# Shiny server logic ------------------------------------------------------
def server(input, output, session):
chat = ui.Chat(
id="chat", messages=[ui.markdown(WELCOME_MSG)], tokenizer=None
)
# Define a callback to run when the user submits a message
@chat.on_user_submit
async def respond():
"""Respond to the user's message."""
# Get the user's input
user = chat.user_input()
# update the stream list
stream.append({"role": "user", "content": user})
# Append a response to the chat
client = openai.AsyncOpenAI(api_key=input.key_input())
response = await client.chat.completions.create(
model="gpt-3.5-turbo",
messages=stream,
temperature=0.7, # increase to make the model more creative
)
model_response = response.choices[0].message.content
await chat.append_message(model_response)
# if the model indicates game over, end the game with a message.
if "the end..." in model_response.lower():
await chat.append_message(
{
"role": "assistant",
"content": "Game Over! Refresh the page to play again."
})
exit()
else:
stream.append({"role": "assistant", "content": model_response})
app = App(ui=app_ui, server=server)- 1
-
To keep a running log of what’s been said, we assign chat messages to a
streamlist. When the user and model respond, we’ll dump that content as a dictionary at the end of this list. - 2
-
Here we create the backend to our
shinychat interface. It’s vital that it has the sameidvalue as theui.chat_ui()element defined in our UI in iteration 3. This connection will allow the backend and frontend to communicate when we run the app. - 3
- We use async here because it improves responsiveness, especially when dealing with potentially slow network requests to the OpenAI API.
- 4
-
We’ve now switched over to the OpenAI Async client. This is better for working with event driven apps like this one. We no longer hard-code an API key. Instead, we’ll take the value from the
ui.input_text()field. Notice that we reference theidvalue that we set when we defined the UI like a method call:input.key_input(). This is howshinyapps wire the frontend and backend together. - 5
-
We need to use
awaitin parts of our server logic. This is because the model response typically takes some time to arrive and parts of the server would error until they receive it. Typically, anything that would raise an exception rather than returningNoneyou’ll need toawaitin ashinyapp. - 6
-
This part of our server is where we end the game. Notice that this is dependent on our model following rule 6 in
_SYSTEM_MSG. Not all models are great at following that instruction. At the time of writing this blog, I’ve testedgpt-3.5-turbo,gpt-4oandchatgpt-4o-latest. In my testing I foundgpt-3.5-turboto be the most reliable at following this rule. But when I tested streaming the model responses, no models would end the game as requested. This is definitely the most flaky element of this app and is part of the fun of working with these models.
Updating the server logic for our process diagram, note that I have added a key that illustrates wherever we instantiate an openai client in the app. As we continue to build, handling the client becomes a bit involved so let’s start paying attention to wherever we’re using it:
You can see that the respond() function has become the busiest unit in the app. It takes the api key value from our UI, combines the user’s messages sent from the chat UI, adds these to the chat stream and communicates with the OpenAI model. Now these components are all wired up we get a running application. If you’ve made it this far - well done!
You can see me interacting with the resultant app in the video below. Note that I cannot use shinylive to host a working version of this iteration as unfortunately the openai package is not available on that service.
I use a real OpenAI API key in these clips to demonstrate the application. Note that I have since revoked this key and it will no longer work. You should not share your secret keys with anyone.
Notice that I attempt to use a nonsense key value and we get a nasty-looking error. Luckily, it’s not a fatal one - the app doesn’t crash. But we should think about handling cases where the key is bad and give a more accessible notification to the user instead.
In this version, we build on our working app to improve the user experience. We’ll add a ‘submit’ button, which the user can use when they’re ready to use their key. We also provide notifications to the user when they submit their key, but we won’t be checking whether the key is valid until the next iteration.
app.py
"""Iteration 5: Submit button & notifications for the user."""
import openai
from shiny import App, reactive, ui
_SYSTEM_MSG = """
You are the guide of a 'choose your own adventure'- style game: a mystical
journey through the Amazon Rainforest. Your job is to create compelling
outcomes that correspond with the player's choices. You must navigate the
player through challenges, providing choices, and consequences, dynamically
adapting the tale based on the player's inputs. Your goal is to create a
branching narrative experience where each of the player's choices leads to
a new path, ultimately determining their fate. The player's goal is to find
the lost crown of Quetzalcoatl.
Here are some rules to follow:
1. Always wait for the player to respond with their input before providing
any choices. Never provide the player's input yourself. This is most
important.
2. Ask the player to provide a name, gender and race.
3. Ask the player to choose from a selection of weapons that will be used
later in the game.
4. Have a few paths that lead to success.
5. Have some paths that lead to death.
6. Whether or not the game results in success or death, the response must
include the text "The End...", I will search for this text to end the game.
"""
WELCOME_MSG = """
Welcome to the Amazon Rainforest, adventurer! Your mission is to find the
lost Crown of Quetzalcoatl.
However, many challenges stand in your way. Are you brave enough, strong
enough and clever enough to overcome the perils of the jungle and secure
the crown?
Before we begin our journey, choose your name, gender and race. Choose a
weapon to bring with you. Choose wisely, as the way ahead is filled with
many dangers.
"""
# compose a message stream
_SYS = {"role": "system", "content": _SYSTEM_MSG}
_WELCOME = {"role": "assistant", "content": WELCOME_MSG}
stream = [_SYS, _WELCOME]
# Shiny User Interface ----------------------------------------------------
def input_text_with_button(id, label, button_label, placeholder=""):
"""
An interface component combining an input text widget with an action
button. IDs for the text field and button can be accessed as <id>_text
and <id>_btn respectively.
"""
return ui.div(
ui.input_text(
id=f"{id}_text", label=label, placeholder=placeholder),
ui.input_action_button(
id=f"{id}_btn",
label=button_label,
style="margin-top:28px;margin-bottom:16px;color:#04bb8c;border-color:#04bb8c;"
),
class_="d-flex gap-2"
)
app_ui = ui.page_fillable(
ui.panel_title("Choose Your Own Adventure: Jungle Quest!"),
ui.accordion(
ui.accordion_panel("Step 1: Your OpenAI API Key",
input_text_with_button(
id="key_input",
label="Enter your OpenAI API key",
button_label="Submit",
placeholder="Enter key here"
)), id="acc", multiple=False),
ui.h6("Step 2: Choose your adventure"),
ui.chat_ui(id="chat"),
fillable_mobile=True,
)
# Shiny server logic ------------------------------------------------------
def server(input, output, session):
chat = ui.Chat(
id="chat", messages=[ui.markdown(WELCOME_MSG)], tokenizer=None
)
@reactive.Effect
@reactive.event(input.key_input_btn)
def handle_api_key_submit():
"""Update the UI with a notification when user submits key."""
api_key = input.key_input_text()
if api_key:
ui.notification_show(f"API key submitted: {api_key[:5]}...")
else:
ui.notification_show("Please enter an API key", type="warning")
# Define a callback to run when the user submits a message
@chat.on_user_submit
async def respond():
"""Respond to the user's message."""
# Get the user's input
user = chat.user_input()
# update the stream list
stream.append({"role": "user", "content": user})
# Append a response to the chat
client = openai.AsyncOpenAI(api_key=input.key_input_text())
response = await client.chat.completions.create(
model="gpt-3.5-turbo",
messages=stream,
temperature=0.7, # increase to make the model more creative
)
model_response = response.choices[0].message.content
await chat.append_message(model_response)
# if the model indicates game over, end the game with a message.
if "the end..." in model_response.lower():
await chat.append_message(
{
"role": "assistant",
"content": "Game Over! Refresh the page to play again."
})
exit()
else:
stream.append({"role": "assistant", "content": model_response})
app = App(ui=app_ui, server=server)- 1
- Here we define a new function that’s used to conveniently return a text field and an action button together. This is what we’ll use for the key input going forward.
- 2
-
Notice that the
idvalue that we’ll pass intoinput_text_with_button()will return separate uniqueidvalues for the text field and action button. - 3
- Feel free to experiment with styling any elements with CSS. If you’d rather not have inline CSS, you can move the styling into a dedicated CSS file and apply it with classes or IDs to the elements in your UI.
- 4
-
We replace the text field of previous iterations with our new
input_text_with_button()text field & action button combo. - 5
-
In the server, we define a new function that will run whenever the action button with
id=input.key_input_btnis clicked by the user. If there’s a value that’s been submitted we’re going to place a confirmation notification on the UI. If not, we’ll raise a warning to the user to remind them to submit their key.
I’ve added a marker in the process diagram to remind us that handle_api_key_submit() will run as a reactive event when the key is submitted. This function updates the UI with feedback notifications.
Using ui_notification_show() is a really useful method for debugging reactive values when your app breaks. Use it to check on intermediate values that the frontend receives from the backend.
I use a real OpenAI API key in these clips to demonstrate the application working. Note that I have since revoked this key and it will no longer work. You should not share your secret keys with anyone.
In the recording below, you can see the new action button and the UI notifications being returned by the server. However, note that I still get that nasty red error when I pass an invalid key. In the next iteration, we’ll determine whether the user has used a valid key.
In this version of the app we will introduce more backend logic that will check whether the key the user has submitted is a valid one.
app.py
"""Iteration 6: Check the key is valid."""
import openai
from shiny import App, reactive, ui
_SYSTEM_MSG = """
You are the guide of a 'choose your own adventure'- style game: a mystical
journey through the Amazon Rainforest. Your job is to create compelling
outcomes that correspond with the player's choices. You must navigate the
player through challenges, providing choices, and consequences, dynamically
adapting the tale based on the player's inputs. Your goal is to create a
branching narrative experience where each of the player's choices leads to
a new path, ultimately determining their fate. The player's goal is to find
the lost crown of Quetzalcoatl.
Here are some rules to follow:
1. Always wait for the player to respond with their input before providing
any choices. Never provide the player's input yourself. This is most
important.
2. Ask the player to provide a name, gender and race.
3. Ask the player to choose from a selection of weapons that will be used
later in the game.
4. Have a few paths that lead to success.
5. Have some paths that lead to death.
6. Whether or not the game results in success or death, the response must
include the text "The End...", I will search for this text to end the game.
"""
WELCOME_MSG = """
Welcome to the Amazon Rainforest, adventurer! Your mission is to find the
lost Crown of Quetzalcoatl.
However, many challenges stand in your way. Are you brave enough, strong
enough and clever enough to overcome the perils of the jungle and secure
the crown?
Before we begin our journey, choose your name, gender and race. Choose a
weapon to bring with you. Choose wisely, as the way ahead is filled with
many dangers.
"""
# compose a message stream
_SYS = {"role": "system", "content": _SYSTEM_MSG}
_WELCOME = {"role": "assistant", "content": WELCOME_MSG}
stream = [_SYS, _WELCOME]
# Shiny User Interface ----------------------------------------------------
def input_text_with_button(id, label, button_label, placeholder=""):
"""
An interface component combining an input text widget with an action
button. IDs for the text field and button can be accessed as <id>_text
and <id>_btn respectively.
"""
return ui.div(
ui.input_text(
id=f"{id}_text", label=label, placeholder=placeholder),
ui.input_action_button(
id=f"{id}_btn",
label=button_label,
style="margin-top:28px;margin-bottom:16px;color:#04bb8c;border-color:#04bb8c;"
),
class_="d-flex gap-2"
)
app_ui = ui.page_fillable(
ui.panel_title("Choose Your Own Adventure: Jungle Quest!"),
ui.accordion(
ui.accordion_panel("Step 1: Your OpenAI API Key",
input_text_with_button(
id="key_input",
label="Enter your OpenAI API key",
button_label="Submit",
placeholder="Enter key here"
)), id="acc", multiple=False),
ui.h6("Step 2: Choose your adventure"),
ui.chat_ui(id="chat"),
fillable_mobile=True,
)
# Shiny server logic ------------------------------------------------------
def server(input, output, session):
chat = ui.Chat(
id="chat", messages=[ui.markdown(WELCOME_MSG)], tokenizer=None
)
@reactive.Effect
@reactive.event(input.key_input_btn)
async def handle_api_key_submit():
"""Update the UI with a notification when user submits key.
Checks the validity of the API key by querying the models list
endpoint."""
api_key = input.key_input_text()
client = openai.AsyncOpenAI(api_key=api_key)
try:
resp = await client.models.list()
if resp:
ui.notification_show(
f"API key validated: {api_key[:5]}...")
except openai.AuthenticationError as e:
ui.notification_show(
"Bad key provided. Please try again.", type="warning")
# Define a callback to run when the user submits a message
@chat.on_user_submit
async def respond():
"""Respond to the user's message."""
# Get the user's input
user = chat.user_input()
# update the stream list
stream.append({"role": "user", "content": user})
# Append a response to the chat
client = openai.AsyncOpenAI(api_key=input.key_input_text())
response = await client.chat.completions.create(
model="gpt-3.5-turbo",
messages=stream,
temperature=0.7, # increase to make the model more creative
)
model_response = response.choices[0].message.content
await chat.append_message(model_response)
# if the model indicates game over, end the game with a message.
if "the end..." in model_response.lower():
await chat.append_message(
{
"role": "assistant",
"content": "Game Over! Refresh the page to play again."
})
exit()
else:
stream.append({"role": "assistant", "content": model_response})
app = App(ui=app_ui, server=server)- 1
- Notice that we are now creating another openai client. This is so that we can test the key to see whether it successfully queries the openai service, before using it to play the game. Initiating multiple clients is not needed and is inefficient design. In a later iteration we’ll come back to this.
- 2
-
This time, we’ll query the
models.list()endpoint to get a list of models available. There is currently no OpenAI endpoint for explicitly checking whether a service is valid. OpenAI API support team responded to my support ticket to suggest this as the best method for ensuring a key is valid. - 3
-
In cases where a bad key is provided, we can avoid the
openai.AuthenticationErrorand print a warning to the UI instead.
In our increasingly complex process diagram, I’ve emphasised that handle_api_key_submit() now instantiates another client object and uses it to query the models.list endpoint of the OpenAI service.
I use a real OpenAI API key in these clips to demonstrate the application working. Note that I have since revoked this key and it will no longer work. You should not share your secret keys with anyone.
In the recording below I demonstrate how this version of the app will return a warning to the user if the submitted key was not valid.
Now we introduce a moderation feature that will check that the prompts being passed from the user to the OpenAI service comply with the service’s usage policies. Forewarned - this is far from perfect!
In general, it’s pretty good but if you’re intentionally trying to test it like I did when implementing this feature, you can find some funny quirks. British expletives tend to sail through unchallenged and at times my test prompts were raised as violations for stating things like “Let’s fight!” (category: harassment) when that was one of the options provided to me by the model! It’s likely that passing greater context to the moderations endpoint (such as more of the message stream) may be able to overcome this, though that has not been implemented for this tutorial.
app.py
"""Iteration 7: Implement prompt moderation."""
import openai
from shiny import App, reactive, ui
_SYSTEM_MSG = """
You are the guide of a 'choose your own adventure'- style game: a mystical
journey through the Amazon Rainforest. Your job is to create compelling
outcomes that correspond with the player's choices. You must navigate the
player through challenges, providing choices, and consequences, dynamically
adapting the tale based on the player's inputs. Your goal is to create a
branching narrative experience where each of the player's choices leads to
a new path, ultimately determining their fate. The player's goal is to find
the lost crown of Quetzalcoatl.
Here are some rules to follow:
1. Always wait for the player to respond with their input before providing
any choices. Never provide the player's input yourself. This is most
important.
2. Ask the player to provide a name, gender and race.
3. Ask the player to choose from a selection of weapons that will be used
later in the game.
4. Have a few paths that lead to success.
5. Have some paths that lead to death.
6. Whether or not the game results in success or death, the response must
include the text "The End...", I will search for this text to end the game.
"""
WELCOME_MSG = """
Welcome to the Amazon Rainforest, adventurer! Your mission is to find the
lost Crown of Quetzalcoatl.
However, many challenges stand in your way. Are you brave enough, strong
enough and clever enough to overcome the perils of the jungle and secure
the crown?
Before we begin our journey, choose your name, gender and race. Choose a
weapon to bring with you. Choose wisely, as the way ahead is filled with
many dangers.
"""
# compose a message stream
_SYS = {"role": "system", "content": _SYSTEM_MSG}
_WELCOME = {"role": "assistant", "content": WELCOME_MSG}
stream = [_SYS, _WELCOME]
# Shiny User Interface ----------------------------------------------------
def input_text_with_button(id, label, button_label, placeholder=""):
"""
An interface component combining an input text widget with an action
button. IDs for the text field and button can be accessed as <id>_text
and <id>_btn respectively.
"""
return ui.div(
ui.input_text(
id=f"{id}_text", label=label, placeholder=placeholder),
ui.input_action_button(
id=f"{id}_btn",
label=button_label,
style="margin-top:28px;margin-bottom:16px;color:#04bb8c;border-color:#04bb8c;"
),
class_="d-flex gap-2"
)
app_ui = ui.page_fillable(
ui.panel_title("Choose Your Own Adventure: Jungle Quest!"),
ui.accordion(
ui.accordion_panel("Step 1: Your OpenAI API Key",
input_text_with_button(
id="key_input",
label="Enter your OpenAI API key",
button_label="Submit",
placeholder="Enter key here"
)), id="acc", multiple=False),
ui.h6("Step 2: Choose your adventure"),
ui.chat_ui(id="chat"),
fillable_mobile=True,
)
# Shiny server logic ------------------------------------------------------
def server(input, output, session):
chat = ui.Chat(
id="chat", messages=[ui.markdown(WELCOME_MSG)], tokenizer=None
)
@reactive.Effect
@reactive.event(input.key_input_btn)
async def handle_api_key_submit():
"""Update the UI with a notification when user submits key.
Checks the validity of the API key by querying the models list
endpoint."""
api_key = input.key_input_text()
client = openai.AsyncOpenAI(api_key=api_key)
try:
resp = await client.models.list()
if resp:
ui.notification_show(
f"API key validated: {api_key[:5]}...")
except openai.AuthenticationError as e:
ui.notification_show(
"Bad key provided. Please try again.", type="warning")
async def check_moderation(prompt:str) -> str:
"""Check if prompt is flagged by OpenAI's moderation endpoint.
Parameters
----------
prompt : str
The user's prompt to check.
Returns
-------
str
The category violations if flagged, otherwise "good prompt".
"""
client = openai.AsyncOpenAI(api_key=input.key_input_text())
response = await client.moderations.create(
input=prompt)
content = response.results[0].to_dict()
if content["flagged"]:
infringements = []
for key, val in content["categories"].items():
if val:
infringements.append(key)
return " & ".join(infringements)
else:
return "good prompt"
# Define a callback to run when the user submits a message
@chat.on_user_submit
async def respond():
"""Respond to the user's message."""
# Get the user's input
usr_prompt = chat.user_input()
# Check moderations endpoint incase openai policies are violated
flag_check = await check_moderation(prompt=usr_prompt)
if flag_check != "good prompt":
await chat.append_message({
"role": "assistant",
"content": f"Your message may violate OpenAI's usage policy, categories: {flag_check}. Please rephrase your input and try again."
})
else:
# update the stream list
stream.append({"role": "user", "content": usr_prompt})
# Append a response to the chat
client = openai.AsyncOpenAI(api_key=input.key_input_text())
response = await client.chat.completions.create(
model="gpt-3.5-turbo",
messages=stream,
temperature=0.7, # increase to make the model more creative
)
model_response = response.choices[0].message.content
await chat.append_message(model_response)
# if the model indicates game over, end game with a message.
if "the end..." in model_response.lower():
await chat.append_message(
{
"role": "assistant",
"content": "Game Over! Refresh to play again."
})
exit()
else:
stream.append(
{"role": "assistant", "content": model_response})
app = App(ui=app_ui, server=server)- 1
- We define a new function that will query the OpenAI moderations endpoint.
- 2
- Notice that we create a third openai client in order to handle the communication with the service. In the next iteration we will refactor this.
- 3
-
If the prompt has violated any category, then the value of the
flaggedkey will beTrue. - 4
- In cases where multiple categories are violated, we will include each breached category in a message to the user.
- 5
- The return value in the case of a prompt that passes the moderation check.
- 6
-
We implement some control flow to query the
chat.completionsendpoint only if the moderations check passes.
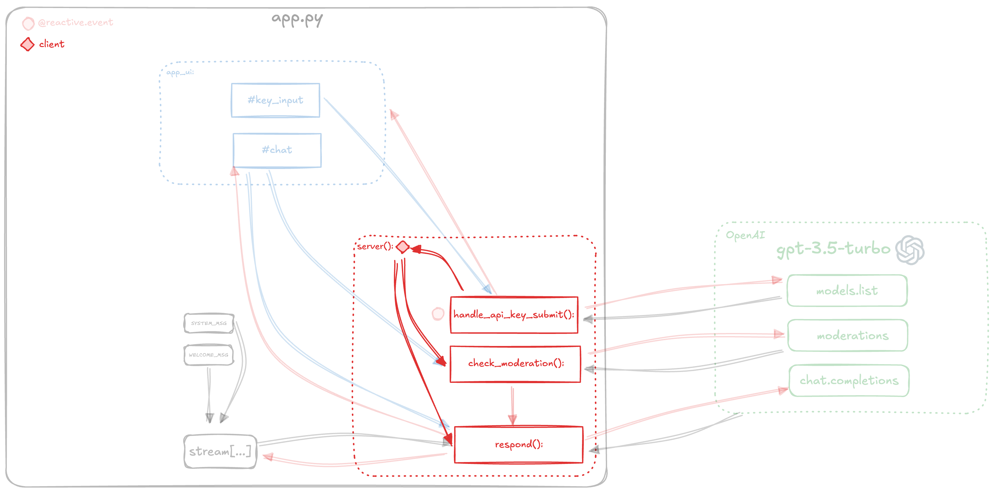
The updated process diagram clarifies the reactive flow of the app. Now prompts from the user pass through check_moderations() first. The outcome of check moderations is then passed along within the respond() function, determining whether the prompt would be passed along to the chat.completions endpoint.
I use a real OpenAI API key in these clips to demonstrate the application working. Note that I have since revoked this key and it will no longer work. You should not share your secret keys with anyone.
When using this iteration of the app, you can see that certain prompts may now be flagged as inappropriate. Note that this also reduces the performance of our app, as we need to send and process 2 queries for each prompt that the user enters.
We have nearly arrived at our final design. In this stage, we refactor the application to ensure we use a single openai client to query the separate endpoints.
app.py
"""Iteration 8: Refactor OpenAI client instantiation."""
import openai
from shiny import App, reactive, ui
_SYSTEM_MSG = """
You are the guide of a 'choose your own adventure'- style game: a mystical
journey through the Amazon Rainforest. Your job is to create compelling
outcomes that correspond with the player's choices. You must navigate the
player through challenges, providing choices, and consequences, dynamically
adapting the tale based on the player's inputs. Your goal is to create a
branching narrative experience where each of the player's choices leads to
a new path, ultimately determining their fate. The player's goal is to find
the lost crown of Quetzalcoatl.
Here are some rules to follow:
1. Always wait for the player to respond with their input before providing
any choices. Never provide the player's input yourself. This is most
important.
2. Ask the player to provide a name, gender and race.
3. Ask the player to choose from a selection of weapons that will be used
later in the game.
4. Have a few paths that lead to success.
5. Have some paths that lead to death.
6. Whether or not the game results in success or death, the response must
include the text "The End...", I will search for this text to end the game.
"""
WELCOME_MSG = """
Welcome to the Amazon Rainforest, adventurer! Your mission is to find the
lost Crown of Quetzalcoatl.
However, many challenges stand in your way. Are you brave enough, strong
enough and clever enough to overcome the perils of the jungle and secure
the crown?
Before we begin our journey, choose your name, gender and race. Choose a
weapon to bring with you. Choose wisely, as the way ahead is filled with
many dangers.
"""
# compose a message stream
_SYS = {"role": "system", "content": _SYSTEM_MSG}
_WELCOME = {"role": "assistant", "content": WELCOME_MSG}
stream = [_SYS, _WELCOME]
# Shiny User Interface ----------------------------------------------------
def input_text_with_button(id, label, button_label, placeholder=""):
"""
An interface component combining an input text widget with an action
button. IDs for the text field and button can be accessed as <id>_text
and <id>_btn respectively.
"""
return ui.div(
ui.input_text(
id=f"{id}_text", label=label, placeholder=placeholder),
ui.input_action_button(
id=f"{id}_btn",
label=button_label,
style="margin-top:28px;margin-bottom:16px;color:#04bb8c;border-color:#04bb8c;"
),
class_="d-flex gap-2"
)
app_ui = ui.page_fillable(
ui.panel_title("Choose Your Own Adventure: Jungle Quest!"),
ui.accordion(
ui.accordion_panel("Step 1: Your OpenAI API Key",
input_text_with_button(
id="key_input",
label="Enter your OpenAI API key",
button_label="Submit",
placeholder="Enter key here"
)), id="acc", multiple=False),
ui.h6("Step 2: Choose your adventure"),
ui.chat_ui(id="chat"),
fillable_mobile=True,
)
# Shiny server logic ------------------------------------------------------
def server(input, output, session):
chat = ui.Chat(
id="chat", messages=[ui.markdown(WELCOME_MSG)], tokenizer=None
)
# define a reactive value that will store the openai client
openai_client = reactive.Value(None)
@reactive.Effect
@reactive.event(input.key_input_btn)
async def handle_api_key_submit():
"""Update the UI with a notification when user submits key.
Checks the validity of the API key by querying the models list
endpoint."""
api_key = input.key_input_text()
client = openai.AsyncOpenAI(api_key=api_key)
try:
resp = await client.models.list()
if resp:
openai_client.set(client)
ui.notification_show(
f"API key validated: {api_key[:5]}...")
except openai.AuthenticationError as e:
ui.notification_show(
"Bad key provided. Please try again.", type="warning")
async def check_moderation(
prompt:str, reactive_client:reactive.Value
) -> str:
"""Check if prompt is flagged by OpenAI's moderation endpoint.
Parameters
----------
prompt : str
The user's prompt to check.
reactive_client : reactive.Value
A reactive value that stores the openai client.
Returns
-------
str
The category violations if flagged, otherwise "good prompt".
"""
client = reactive_client.get()
response = await client.moderations.create(
input=prompt)
content = response.results[0].to_dict()
if content["flagged"]:
infringements = []
for key, val in content["categories"].items():
if val:
infringements.append(key)
return " & ".join(infringements)
else:
return "good prompt"
# Define a callback to run when the user submits a message
@chat.on_user_submit
async def respond():
"""Respond to the user's message."""
# Get the user's input
usr_prompt = chat.user_input()
# Check moderations endpoint incase openai policies are violated
flag_check = await check_moderation(
prompt=usr_prompt, reactive_client=openai_client)
if flag_check != "good prompt":
await chat.append_message({
"role": "assistant",
"content": f"Your message may violate OpenAI's usage policy, categories: {flag_check}. Please rephrase your input and try again."
})
else:
# update the stream list
stream.append({"role": "user", "content": usr_prompt})
# Append a response to the chat
response = await openai_client.get().chat.completions.create(
model="gpt-3.5-turbo",
messages=stream,
temperature=0.7, # increase to make the model more creative
)
model_response = response.choices[0].message.content
await chat.append_message(model_response)
# if the model indicates game over, end game with a message.
if "the end..." in model_response.lower():
await chat.append_message(
{
"role": "assistant",
"content": "Game Over! Refresh to play again."
})
exit()
else:
stream.append(
{"role": "assistant", "content": model_response})
app = App(ui=app_ui, server=server)- 1
-
shinyreactive values are often good choices for objects that you intend to update at multiple points within ashinyserver. Here we are defining an empty reactive value that we can subsequently use to store and access an openai client. - 2
-
It’s a subtle change, but now if the client returns a list of models, validating the api key that the user passed, then we set that client as the return value of
openai_client. - 3
-
The
check_moderations()function expects to receive the reactive value object and will use it to.get()the stored client. - 4
- This is the last occasion that we access the reactive client value. We initiated the client once and used it in three places to query 3 different endpoints.
This refactoring reduces the complexity of the app, ensuring that once the api key has been validated, that same openai client will be passed to the moderations and chat.completions endpoints.
In this final stage, we introduce some aesthetic changes - adding a theme and an image to chat UI, adding to the feel of the app. It’s always nice to leave some of the styling towards the end of a build, a bit like adding the cherry to a cake.
app.py
"""Iteration 9: Styling."""
import openai
from shiny import App, reactive, ui
from shinyswatch import theme
_SYSTEM_MSG = """
You are the guide of a 'choose your own adventure'- style game: a mystical
journey through the Amazon Rainforest. Your job is to create compelling
outcomes that correspond with the player's choices. You must navigate the
player through challenges, providing choices, and consequences, dynamically
adapting the tale based on the player's inputs. Your goal is to create a
branching narrative experience where each of the player's choices leads to
a new path, ultimately determining their fate. The player's goal is to find
the lost crown of Quetzalcoatl.
Here are some rules to follow:
1. Always wait for the player to respond with their input before providing
any choices. Never provide the player's input yourself. This is most
important.
2. Ask the player to provide a name, gender and race.
3. Ask the player to choose from a selection of weapons that will be used
later in the game.
4. Have a few paths that lead to success.
5. Have some paths that lead to death.
6. Whether or not the game results in success or death, the response must
include the text "The End...", I will search for this text to end the game.
"""
WELCOME_MSG = """
Welcome to the Amazon Rainforest, adventurer! Your mission is to find the
lost Crown of Quetzalcoatl:\n
<div style="display: grid; place-items: center;"><img src="https://raw.githubusercontent.com/r-leyshon/adventure-app/main/www/crown.jpeg" width=60%/></div>\n
However, many challenges stand in your way. Are you brave enough, strong
enough and clever enough to overcome the perils of the jungle and secure
the crown?
Before we begin our journey, choose your name, gender and race. Choose a
weapon to bring with you. Choose wisely, as the way ahead is filled with
many dangers.
"""
# compose a message stream
_SYS = {"role": "system", "content": _SYSTEM_MSG}
_WELCOME = {"role": "assistant", "content": WELCOME_MSG}
stream = [_SYS, _WELCOME]
# Shiny User Interface ----------------------------------------------------
def input_text_with_button(id, label, button_label, placeholder=""):
"""
An interface component combining an input text widget with an action
button. IDs for the text field and button can be accessed as <id>_text
and <id>_btn respectively.
"""
return ui.div(
ui.input_text(
id=f"{id}_text", label=label, placeholder=placeholder),
ui.input_action_button(
id=f"{id}_btn",
label=button_label,
style="margin-top:32px;margin-bottom:16px;color:#04bb8c;border-color:#04bb8c;"
),
class_="d-flex gap-2"
)
app_ui = ui.page_fillable(
ui.panel_title("Choose Your Own Adventure: Jungle Quest!"),
ui.accordion(
ui.accordion_panel("Step 1: Your OpenAI API Key",
input_text_with_button(
id="key_input",
label="Enter your OpenAI API key",
button_label="Submit",
placeholder="Enter key here"
)), id="acc", multiple=False),
ui.h6("Step 2: Choose your adventure"),
ui.chat_ui(id="chat"),
fillable_mobile=True,
theme=theme.darkly,
)
# Shiny server logic ------------------------------------------------------
def server(input, output, session):
chat = ui.Chat(
id="chat", messages=[ui.markdown(WELCOME_MSG)], tokenizer=None
)
# define a reactive value that will store the openai client
openai_client = reactive.Value(None)
@reactive.Effect
@reactive.event(input.key_input_btn)
async def handle_api_key_submit():
"""Update the UI with a notification when user submits key.
Checks the validity of the API key by querying the models list
endpoint."""
api_key = input.key_input_text()
client = openai.AsyncOpenAI(api_key=api_key)
try:
resp = await client.models.list()
if resp:
openai_client.set(client)
ui.notification_show(
f"API key validated: {api_key[:5]}...")
except openai.AuthenticationError as e:
ui.notification_show(
"Bad key provided. Please try again.", type="warning")
async def check_moderation(
prompt:str, reactive_client:reactive.Value
) -> str:
"""Check if prompt is flagged by OpenAI's moderation endpoint.
Parameters
----------
prompt : str
The user's prompt to check.
reactive_client : reactive.Value
A reactive value that stores the openai client.
Returns
-------
str
The category violations if flagged, otherwise "good prompt".
"""
client = reactive_client.get()
response = await client.moderations.create(
input=prompt)
content = response.results[0].to_dict()
if content["flagged"]:
infringements = []
for key, val in content["categories"].items():
if val:
infringements.append(key)
return " & ".join(infringements)
else:
return "good prompt"
# Define a callback to run when the user submits a message
@chat.on_user_submit
async def respond():
"""Respond to the user's message.
First check that OpenAI's usage policies are not moderated. If this
passes, then respond with a message from the model. If the model
has ended the game, then exit the game."""
# Get the user's input
usr_prompt = chat.user_input()
# Check moderations endpoint incase openai policies are violated
flag_check = await check_moderation(
prompt=usr_prompt, reactive_client=openai_client)
if flag_check != "good prompt":
await chat.append_message({
"role": "assistant",
"content": f"Your message may violate OpenAI's usage policy, categories: {flag_check}. Please rephrase your input and try again."
})
else:
# update the stream list
stream.append({"role": "user", "content": usr_prompt})
# Append a response to the chat
response = await openai_client.get().chat.completions.create(
model="gpt-3.5-turbo",
messages=stream,
temperature=0.7, # increase to make the model more creative
)
model_response = response.choices[0].message.content
await chat.append_message(model_response)
# if the model indicates game over, end game with a message.
if "the end..." in model_response.lower():
await chat.append_message(
{
"role": "assistant",
"content": "Game Over! Refresh to play again."
})
exit()
else:
stream.append(
{"role": "assistant", "content": model_response})
app = App(ui=app_ui, server=server)- 1
-
In order to set a theme we import
shinyswatch. - 2
- Markdown or HTML that you pass to the chat interface will get rendered. This includes images, links and even emojis. In fact, one of the gpt-4o models I tested decided to respond with emojis.
- 3
- Popping this one-liner in your UI will apply the theme styling to your application. Feel free to select any of the available options, see the interactive theme selector app below for all available themes.
shinyswatch is a great utility that allows for efficient styling of python shiny apps. Check out this shinylive app from the package maintainers that allows you to easily toggle between the different themes available.
I use a real OpenAI API key in these clips to demonstrate the application working. Note that I have since revoked this key and it will no longer work. You should not share your secret keys with anyone.
The final app is demonstrated in full below.
Conclusion
Finally, we have arrived at the end of the application development! We started out with a basic little script that demonstrated how to use the openai python client and have arrived at a fully functional game with some additional safeguards against misuse. If you’ve stuck with it this far - well done, I’d say you’ve earned yourself a pat on the back!
If you’d like to continue improving the app, then here are some suggestions:
- Pass more context to the moderations endpoint to minimise false positives.
- Add a temperature control, so that the user can adjust how creative the models can be.
- Add a model selection widget so that the user can try out responses with different openai models.
- Experiment with streaming the responses for a more responsive design.
- Restructure your app to make use of
shinymodules, increasing the application’s maintainability.
I hope you’ve enjoyed the tutorial and learned something new. If you’re able to riff off this with your own designs I would be really interested to take a look - please feel free to post links to your own creations in the comments at the end of the blog. If you’d like to consider how to share your app with others, take a look at my article on Deployment to Shinyapps.io.
If you spot an error with this article, or have a suggested improvement then feel free to leave a comment (GitHub login required) or raise an issue on GitHub.
fin!







